综合排序
我可以做一个项目经理主导完成一个项目交付

我可以做一个项目经理主导完成一个项目交付

各版本包含的工作: 1、按项目交付 我的优势: 1、甲方8年数字...

王王 · 5 (0条评价)
800元起 1天交付
运维 项目管理
我可以搭建并开发一个全新企业系统

我可以搭建并开发一个全新企业系统

各版本包含的工作: 1、设计、开发、系统搭建 2、快速搭建一个企...

jiayanbo · 5 (0条评价)
1,000元起 3天交付
后端开发 移动开发 项目管理
我可以完成撰写一个项目计划

我可以完成撰写一个项目计划

各版本包含的工作: 1、需求讨论会议,需求确认 2、文档初稿撰写...

Florence Fang · 5 (0条评价)
1,000元起 2天交付
项目管理 产品设计
我可以让你的项目成本降低20%以上

我可以让你的项目成本降低20%以上

整体可以包含的工作: 1、项目成本测算表; 2、项目工作说明书;...

肖明卫 · 5 (0条评价)
200元起 1天交付
内容审核
我可以15秒视频

我可以15秒视频

各版本包含的工作: 1、短视频剪辑 2、需求随便提 我的优势: 1...

云队友-tmOcYjMU · 5 (0条评价)
50元起 1天交付
我可以项目管理或整包从0-1(微信小程序开发项目、阿里小程序、企微、CRM等各类电商应用,平台搭建)

我可以项目管理或整包从0-1(微信小程序开发项目、阿里小程序、企微、CRM等各类电商应用,平台搭建)

各版本包含的工作: 1、按需定制开发,提供所有项目资料,包含且...

Jason · 5 (0条评价)
100元起 3天交付
项目管理
我可以翻译一份文件

我可以翻译一份文件

各版本包含的工作: 1、英文翻译 我的优势: 1. 6年留学英国经...

Candice · 5 (0条评价)
50元起 1天交付
市场营销 广告投放 品牌增长
我可以项目管理或整包从0-1(微信小程序开发项目、阿里小程序、企微、CRM等各类电商应用,平台搭建)

我可以项目管理或整包从0-1(微信小程序开发项目、阿里小程序、企微、CRM等各类电商应用,平台搭建)

各版本包含的工作: 1、按需定制开发,提供所有项目资料,包含且...

Jason · 5 (0条评价)
100元起 3天交付
项目管理
我可以信息系统项目管理工作,1份工程文档编制

我可以信息系统项目管理工作,1份工程文档编制

各版本包含的工作: 1、背景分析 2、项目概述 3、技术、业务、行...

smile · 5 (0条评价)
200元起 2天交付
文案编辑
我可以帮您快速厘清“产品经理”这一工作

我可以帮您快速厘清“产品经理”这一工作

我的优势: 1、多年产品经理工作实践,有过多个大型上市公司工作...

Clean · 5 (0条评价)
50元起 1天交付
项目管理 人工智能 产品咨询
我可以企业数字化建设,流程管理,项目管理。500

我可以企业数字化建设,流程管理,项目管理。500

各版本包含的工作: 1、流程沟通梳理 2、流程清单绘制 3,业务地...

猫哥 · 5 (0条评价)
500元起 14天交付
运维 项目管理 数据分析
我可以商业运营模式及产品策划与设计,一周内完成,5000元起

我可以商业运营模式及产品策划与设计,一周内完成,5000元起

各版本包含的工作: 1、问题诊断与解决措施 我的优势: 1、国有...

云队友-JiCcPRIa · 5 (0条评价)
500元起 7天交付
文案编辑 文案翻译
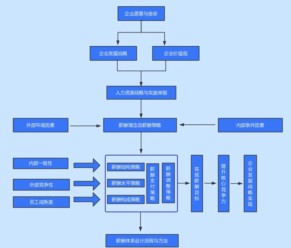
我可以定制符合企业情况的薪酬体系1

我可以定制符合企业情况的薪酬体系1

各版本包含的工作: 基础款:提供通用模板并结合用人单位实际情...

chloe · 5 (0条评价)
50元起 1天交付
文案编辑 文案翻译 新媒体运营
我可以完成一整套数据产品、B端产品设计以及高效的项目管理

我可以完成一整套数据产品、B端产品设计以及高效的项目管理

各版本包含的工作: 1、需求沟通,帮助客户排列需求优先级、梳理...

Isabella · 5 (1条评价)
238元起 7天交付
项目管理 文案编辑 平面设计
我可以使用英语与海外客户无障碍沟通,擅长数据挖掘与分析。1天完成数据分析报告。

我可以使用英语与海外客户无障碍沟通,擅长数据挖掘与分析。1天完成数据分析报告。

各版本包含的工作: 1、数据指导:数据分析大纲 2、数据分析精简...

云队友-hCAsqbtB · 5 (0条评价)
100元起 1天交付
我可以完成各类房地产项目等项目进度、质量和安全管控方案编制,已实际管理4个项目。

我可以完成各类房地产项目等项目进度、质量和安全管控方案编制,已实际管理4个项目。

各版本包含的工作: 1、50元可以提供一份安全管理文件和关于现场...

stormy · 5 (0条评价)
50元起 1天交付
项目管理 内容审核
我可以帮你把一件事捋顺来

我可以帮你把一件事捋顺来

各版本包含的工作: 1、干就完了 2、多大点事 3、开心就好 我的...

hebaraki · 5 (0条评价)
100元起 1天交付
内容运营 社群运营 其他
我可以土建专业的工程算量、工程造价,完成度100%

我可以土建专业的工程算量、工程造价,完成度100%

各版本包含的工作: 1、计算式、定额套项、价格调整 我的优势:...

LZK · 5 (0条评价)
100元起 7天交付
其他
我可以短视频剪辑30s视频

我可以短视频剪辑30s视频

各版本包含的工作: 1、态度很好 可以讲价 剪辑短视频 主要加我...

wt.皖 · 5 (0条评价)
80元起 7天交付
短视频剪辑 短视频设计
我可以视频剪辑如30秒视频剪辑

我可以视频剪辑如30秒视频剪辑

各版本包含的工作: 1、110元内包含剪辑视频帮你找一点素材 服务...

wt.皖 · 5 (0条评价)
110元起 7天交付
短视频剪辑 短视频设计
第 9 / 3144 页